CBG Plant Supplier

Machine 1 Machine 2 Machine 3 Machine 4

Description

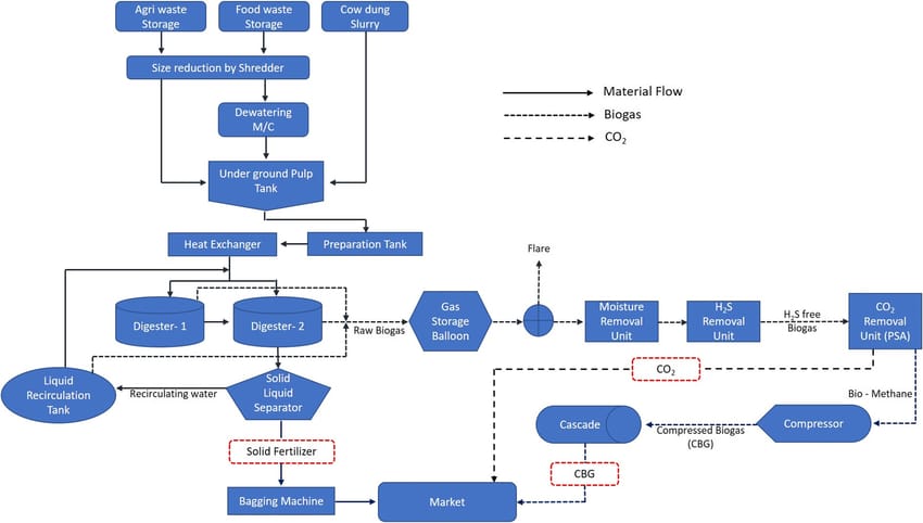
A Compressed Biogas (CBG) plant is a facility that converts various organic wastes into a clean, renewable fuel with properties similar to natural gas. The process involves anaerobic digestion of feedstocks like agricultural residue, cattle dung, and municipal solid waste to produce biogas, which is then purified to remove impurities like carbon dioxide (\(CO_{2}\)) and hydrogen sulfide (\(H_{2}S\)). The purified biogas is then compressed for use as a transportation fuel or other applications

Raw materials for CBG plants are primarily organic wastes, including agricultural residues like rice straw and corn stalks, animal manure such as cow dung and poultry litter, food waste, the organic fraction of municipal solid waste (MSW), sugarcane press mud, and waste from sewage treatment plants. The selection of feedstock is crucial for plant success and depends on the energy potential of the material, with carbohydrate-rich materials yielding more biogas.

Read more

All Supplier List 👉
Biomass Pellet Machine Supplier

Biomass Pellet Machine Supplier

Visit Supplier
CBG Plant Supplier

CBG Plant Supplier

Visit Supplier
Raw Material Supplier

Raw Material Supplier

Visit Supplier
Biomass Government Policy

Biomass Government Policy

Visit Supplier
Loan & subsidy

Loan & subsidy

Visit Supplier
Biomass Energy Technical

Biomass Energy Technical

Visit Supplier
Biomass Pellet

Biomass Pellet

Visit Supplier
Biomass Torrefaction Plant

Biomass Torrefaction Plant

Visit Supplier
Napier Grass Harvester

Napier Grass Harvester

Visit Supplier
Biomass biomass Energy Expo

Biomass biomass Energy Expo

Visit Supplier
Ethanol supplier

Ethanol supplier

Visit Supplier
Solar & Green Hydrogen Plant

Solar & Green Hydrogen Plant

Visit Supplier